CO2cloud Hardware






Das Gehäuse der IR-Variante ist eine ältere Version, bei der die LEDs links neben dem Wemos platziert sind. Dafür gibt es kein Fenster im Deckel, daher muss in Weiß gedruckt werden.
Die IR-LED sitzt auf einer kleinen 4×4 LochPlatine, die im Gehäuse einrastet.
Variante IR – Steuerung
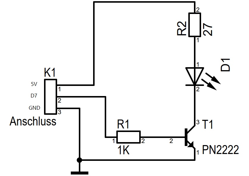
Anstelle des Buzzers kann auch eine IR-LED zur Fernsteuerung von Geräten eingesetzt werden. Ein direkter Anschluss der LED an einen Wemos-Ausgang bringt zu wenig Reichweite. Daher empfiehlt sich folgende Schaltung, die am einfachsten auf einer 4×4 Lochrasterplatine aufgebaut werden kann. Die IR-LED muss ca 1,8cm aus der Platine herausragen und passt dann in die Ausnehmung im Gehäusedeckel.

Für die Steuerung werden allerdings die IR-Befehlscodes des zu steuernden Geräts benötigt. Die verwendete Software Tasmota kennt einige Befehle von Geräten, meist müssen die Befehle aber von der Originalfernsteuerung ausgelesen werden. Das geschieht am einfachsten wieder über Tasmota und einem IR-Sensor, der an D6 des Wemos angeschlossen wird. In Tasmota muss noch D6 auf IR receive geseetzt werden.




Schreibe einen Kommentar